
来源:@财联社APP微博股票配资平台个人代理
财联社9月21日讯(编辑 平方)利好催化下,存储芯片股走强,周五盘中,江波龙、德明利、香农芯创股价均创历史新高。
消息面上,继闪迪宣布将存储产品价格上调10%以上之后,美光向渠道通知存储产品即将上涨20%-30%。此外,三星近日通知大客户第四季度DRAM类LPDDR4X、LPDDR5/5X协议价格,预计上涨15%-30%以上。此前,DDR4内存市场频繁出现价格上涨和供应紧张的情况,主要原因在于全球主要存储厂商正逐步减少对该产品的产能投入。
东方证券分析师薛宏伟等人9月11日研报认为,闪迪在2025年第二次提价源于供需格局转变,供需缺口或持续扩大。需求端,AI应用推动及数据中心、客户端、移动领域存储需求强劲;供应端,行业面临供应紧缩,一方面NAND生产商将产量转向下一代节点致低密度芯片供应紧缺,另一方面部分供应商因财务困境短期难扩产。全球DRAM市场规模持续扩张,AI订单预期乐观,持续看好国产存储产业链。
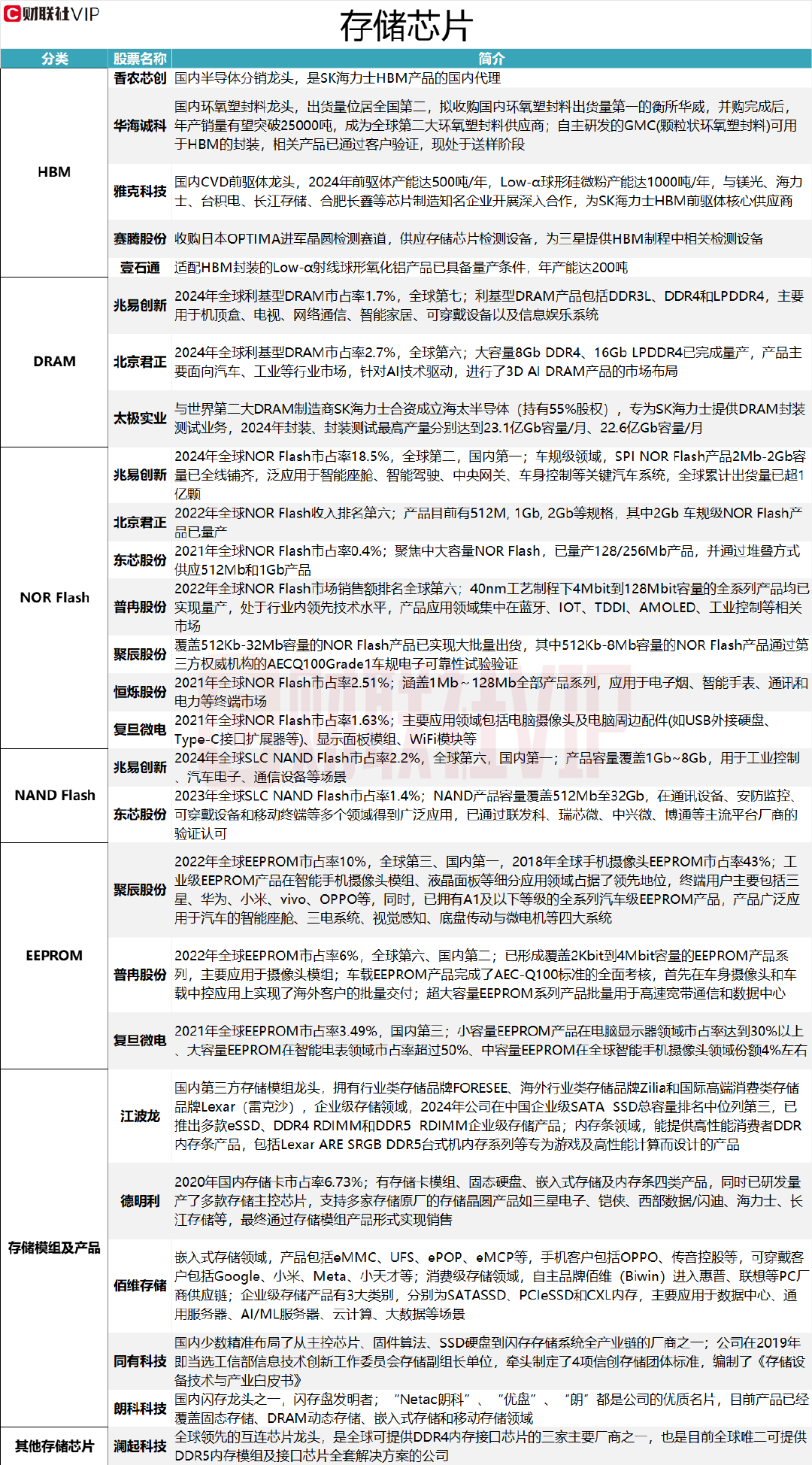
据财联社VIP数据不完全统计,存储芯片的分类主要包括:HBM、DRAM、NOR Flash、NAND Flash、EEPROM、存储模组及产品、其他存储芯片。具体情况见下图:

其中,HBM细分行业的香农芯创是国内半导体分销龙头,也是SK海力士HBM产品的国内代理。近日,无锡新威智算科技有限公司成立,该公司由无锡灵境云信息技术有限公司、香农芯创共同持股。中泰证券9月11日研报认为,公司自主品牌“海普存储”已完成建设与开发:现已完成企业级DDR4、DDR5 及Gen4 eSSD 的研发和试产,产品性能优异,用于云计算存储等领域。未来有望打开长期成长空间。二级市场方面,香农芯创股价在周五盘中创下历史新高,触及80.9元/股,自4月低点迄今累计最大涨幅248.7%。

全球唯一一家在NOR Flash、SLC NAND Flash、利基型DRAM和MCU领域均排名全球前十的集成电路设计公司的兆易创新,其2024年全球利基型DRAM市占率1.7%,全球第七;2024年全球NOR Flash市占率18.5%,全球第二,国内第一;2024年全球SLC NAND Flash市占率2.2%,全球第六,国内第一。
华西证券8月29研报认为,上半年AI持续拉动手机/PC/服务器等领域需求增长,兆易创新产品在存储与计算、手机、汽车、消费等多领域均实现收入和销量的同比快速增长。中期看,利基型存储受供给端停产影响,价格企稳回升。兆易两大存储产品均将受益涨价。长期看,公司新型定制化存储产品符合存储技术发展路径,目前进展顺利,产业趋势下配合端侧AI落地市场空间巨大。
东芯股份2021年全球NOR Flash市占率0.4%;聚焦中大容量NOR Flash,已量产128/256Mb产品,并通过堆叠方式供应512Mb和1Gb产品。2023年全球SLC NAND Flash市占率1.4%;NAND产品容量覆盖512Mb至32Gb,已通过联发科、瑞芯微、中兴微、博通等主流平台厂商的验证认可。东芯股份股价自4月低点迄今累计最大涨幅481.2%。
中邮证券8月27日研报认为,东芯股份持有上海砺算37.88%股权,布局高性能GPU赛道。公司目前已可以向客户提供4Gb+2Gb、4Gb+4Gb、8Gb+8Gb、16Gb+16Gb等多种组合的MCP产品。同时公司继续推进车规级存储产品的研发及产业化进度,着力构建高附加值的车规产品矩阵。

普冉股份2022年全球NOR Flash市场销售额排名全球第六;40nm工艺制程下4Mbit到128Mbit容量的全系列产品均已实现量产。2022年全球EEPROM市占率6%,全球第六、国内第二;已形成覆盖2Kbit到4Mbit容量的EEPROM产品系列,主要应用于摄像头模组;超大容量EEPROM系列产品批量用于高速宽带通信和数据中心。普冉股份股价于周二录得20CM涨停,自6月低点迄今累计最大涨幅104.8%。
中航证券8月23日研报认为,普冉股份是国内NOR Flash和EEPROM的主要供应商之一,依托存储领域技术优势,实施“存储+”战略,积极拓展微控制器及模拟芯片领域。2025H1公司SPD及TS产品顺利量产出货,主要配套新一代DDR5内存条,目前正在推进重点客户导入,后续有望受益于DDR5内存模组渗透率的提升。

存储模组及产品的江波龙是国内第三方存储模组龙头,拥有行业类存储品牌FORESEE、海外行业类存储品牌Zilia和国际高端消费类存储品牌Lexar(雷克沙)。2024年公司在中国企业级SATA SSD总容量排名中位列第三,已推出多款eSSD、DDR4 RDIMM和DDR5 RDIMM企业级存储产品。江波龙股价周五收盘大涨超12%,最高触及135.4元/股,创历史新高。拉长时间来看,其股价自4月低点迄今累计最大涨幅101.3%。
浙商证券9月19日研报认为,目前,江波龙已经成长为全球第二大独立存储器厂商(不包括晶圆原厂)。公司业务几乎涵盖存储产品的全生命周期,包括存储芯片与主控芯片设计、固件开发、NAND 颗粒分析及封装、测试、SMT 贴片和成品组包。公司有望在接下来的年景里,实现企业级存储的快速成长和规模化壮大。

德明利2020年国内存储卡市占率6.73%。公司有存储卡模组、固态硬盘、嵌入式存储及内存条四类产品,同时已研发量产了多款存储主控芯片,支持多家存储原厂的存储晶圆产品如三星电子、铠侠、西部数据/闪迪、海力士、长江存储等,最终通过存储模组产品形式实现销售。德明利股价周五涨停,收于141.01元/股,创历史新高,自4月低点迄今累计最大涨幅104.7%。
华西证券9月7日研报认为,德明利已形成“主控芯片(Controller)+固件算法+量产工具+模组测试+供应链管理”的一体化能力版图。公司目前进入多家知名企业供应链体系股票配资平台个人代理,在头部互联网厂商、一线手机客户等领域均有所突破。当下伴随互联网厂商在数据中心领域资本开支投入的增加,公司有望受益算力带来的存储需求扩张。
海量资讯、精准解读,尽在新浪财经APP
中航资本提示:文章来自网络,不代表本站观点。